Мы часто говорим про дофамин, серотонин, гормоны, мотивацию. Выпил хороший кофе — бодрость. Пришла зарплата? Настроение вверх! И кажется, что именно это определяют, кем ты будешь: более уверенным, спокойным или продуктивным.
Но вся эта химия — поверхность.
Настоящий момент, где твой мозг решает меняться или оставаться прежним, находится глубже.
Это точка невозврата, где мысли и действия превращаются в новые нейронные цепи.
Где ты перестаёшь быть «ты-вчера» и становишься «ты-через-полгода».
Это называется:
Нейропластичность
Мозг не фиксирован. Он переписывает связи по мере жизни. Твои знания и интересы сейчас сильно отличаются от тебя же 5 лет назад. В школе я спокойно набрал 71 балл за ЕГЭ по математике, сейчас не решу и 1/3 тех заданий. Но стал лучше разбираться в других темах. Мозг обновился!
Это зависит от нейропластичности!
Если она высокая — ты быстро учишься, меняешь привычки и реакции. Если низкая — ты застреваешь в себе прошлогоднем.
И главный белок, который запускает перепрошивку твоих нейронных цепочек – BDNF (1)!
Примерно вот так выглядит цепочка:
Стимул → Ca²⁺ → CREB → ↑ BDNF → TrkB → рост связей.
— В начале назовем просто «стимул», что заставило цепочку вспыхнуть. Яркие эмоции, вещества, необычная треня…
— Когда нейрон активируется, в него заходит кальций. Его задача – наводить суету в нейронах, типа «Просыпаемся, там какой-то нетипичный движ пошел!».
— Кальций включает белок CREB. Это как главный редактор в мозге. CREB говорит ядру нейрона: «Это важно запомнить!».
— По команде CREB клетка делает больше BDNF.
BDNF выходит наружу и цепляется за свой рецептор TrkB на соседних нейронах.
Это «замок-ключ».
BDNF — ключ,
TrkB — замок.
Когда BDNF и TrkB сцепляются, это значит:
«Окей, запускаем программу ремонта и усиления нейронной сети».
BDNF – натуральный анаболик для нейронов. И если ты тренишь мышцы, то становишься сильнее, выносливее. А если повышаешь BDNF, то качаешь нейроны, а в них кодируется мышление, память, твое поведение, настроение и т.п.
Кратко: хочешь обновить себе мышление и привычки, стать другим человеком – смотри в сторону белка BDNF.
Что его повышает? Пока у тебя не поплыл мозг от терминов – начнем с провокационных научных данных. Это не основа, но начало выпуска загруженное, поэтому нужно тебя взбодрить!
Грибы / антидепрессанты
Антидепрессанты не только повышают серотонин, но и BDNF. Правда делают это медленно. Человек в депрессии часто не способен (2) вставать в 6 утра и идти на пробежку. Депрессия – это не лень, а реальная болезнь. Мы же не говорим человеку с температурой 39: «да просто почувствуй будто у тебя 36,6!».
Антидепрессанты «сбивают температуру»/формируют «окно пластичности», за 4-8 недель (3). Мозг немного оживает. Выше BDNF = выше скорость обучения. Эффективность психотерапии тоже будет выше. Появляются новые привычки, поведение, депрессия отступает.
Из антидепрессантов, кстати, наиболее сильные, с точки зрения TrkB: имипрамин, флоуксетин и кетамин, последний в РФ запрещен (4).
Вот грибы – это уже экспресс режим. По этой причине они скоро могут стать стандартом лечения депрессий (5, 6). Точнее псилоцибин, как главный психоактивный компонент грибов. Он повышает БДНФ быстрее и выше.
— Активирует серотониновый рецептор 5-HT2A → всплеск глутамата → Ca²⁺ → CREB → прямо ↑ BDNF.
— У BDNF тоже есть рецептор — TrkB. И еще псило связывается с TrkB (аффинность в 100-1000 раз выше антидепрессантов (7, 8). И это последний сложный термин на сегодня! Вот это уже хак мозга. Как подсластитель обманывает мозг, заставляя думать, что это сахар. Так и грибы не только повышают BDNF реально, но и притворяются этим белком в 100 раз «сильнее» антидепрессантов.
Представь поездку на велике
Антидепрессант – ты плавно крутишь педали на ровной дороге. Медленно, но едешь.
Псилоцибин — это когда ты в первые 10 секунд наваливаешь как маньяк после двойного эспрессо.
Скорость набирается резко, ты вылетаешь вперёд и долго катишься по инерции.
Но! Если ты не умеешь кататься – падать будет больно. Поэтому псилоцибин применяют только под наблюдением терапевта.
Окно пластичности открывается не через два месяца, а сразу в первый день. И держится недели. Поэтому эффективность психотерапии в клинических данных выше (9). Условно 3 месяца VS 3 недели.
Один метод — стандартный, второй — экспериментальный, но с очень сильной научной базой.
И да, в России он запрещён. Хочешь лечиться грибами – смотри страны, где это разрешено.
Но скорее всего тебе не надо вскрывать свой мозг психоделиками и антидепрессантами как консервную банку, тебе нужны корректировки: гормоны, трени, добавки.
Гормоны
Если у тебя плохо работает щитовидка, низкий тестостерон, высокий пролактин, проблемы с инсулином – реши эти моменты. Часто надо просто скинуть жир. У нас был выпуск с цифрами и научной инфой как это делать без фитнесблогерства и советов «не ешь после 6».
В данных на животных увеличение тестостерона у мужских особей приводило к увеличению BDNF. А стерилизация других животных приводила к снижению этого белка (10, 11, 12), это говорит о причинности, а не просто корреляции. Короче тестостерон нужен.
А вот стероиды, ассоциированы со снижением белка (13)
Рисунок на экране
Слева спортсмены-натуралы, посередине те, кто сейчас использует, справа – кто восстанавливается/проводит ПКТ (тестостерон 12 нмоль). Поэтому средне-высокий тестостерон для мужчины – хорош, зашкаливающий или на дне – плох.
У женщин же уровень этого белка изначально немного выше. И есть также связь с эстрадиолом. Поэтому для нормального производства этого нейротрофина желателен эстрадиол в середине-верху нормы (14).
Про сон и образ жизни уже не упоминаю, это база для всего вообще. Не будет у тебя нормального состояния, если спишь по 5 часов) Да и очевидно съесть бутеры с колбасой или рыбу – вообще не одно и то же. Вредные привычки сюда же. Вот рисунок как меняется бднф у алкоголиков во время воздержания от спирта (15).
+20-30% за 3 недели, если пил, а потом перестал. Так что держим в уме базовые принципы здоровья. А вот с тренировками уже есть разница, и для BDNF не все одинаково полезны.
Трени
Тут легко запомнить 2 принципа:
— тренировки средней или высокой интенсивности
— элемент новизны/обучения
То есть легкая пробежка на беговой дорожке – слабый эффект. Она же, но на улице – уже лучше. Не легкая треня, а средняя или интервальная: забег/отдых + разные маршруты = еще круче (16).
Тут на рисунке вы видите, что в одном поле BDNF снижается после трени (В), в другом увеличивается — С (17). И если обратиться к крупному метаанализу, то они прямо пишут, что 36% данных говорят о незначительном эффекте физнагрузок на этот белок, 51%, что есть рост, 13%, что снижение (18, 19).
Я пытался понять в чем дело, и пришел к мнению, что важно учитывать изначальную физподготовку человека.
В рисунке, где снижение – было 30 минут трени высокой интенсивности, а где рост – 20 минут.
Я, конечно, не ученый, но думаю, что если выставлять нагрузку правильно, персонифицировано, то рост BDNF почти неизбежен (20). Так что оценивай свои силы, если 20 минут тяжело и тебя чуть ли не подташнивает после трени, пробуй 10-15 мин. Можешь бегать, плавать, кататься на велике, просто делай это не монотонно, а интервалами.
Данные «спорт = рост бднф» воспроизводимы на людях с депрессией (21, 22), с когнитивными нарушениями (23, 24), на подростках (25) и пожилых (26).
Музыка
Это одно из топ решений для открытия нейропластичности.
Тут рисунок даже пояснять не нужно (27)!
Уровень у немузыкантов и музыкантов. Критерии включения в группу музыкантов: ты должен 3 часа в неделю за последние 5 лет играть на музыкальном инструменте или заниматься вокалом. Смысле это не профи, это люди, которые после работы ходят поорать свои любимые рок/панк треки под руководством препода.
Музыка одновременно нагружает:
— моторную кору,
— слуховую кору,
— рабочую память,
— координацию,
— эмоциональные центры,
— префронтальную кору,
Это идеальный шторм пластичности, каждое занятие — мини-психоделик.
Повысим градус! Что если сюда добавить спорт? Мы уже знаем, что спорт – это в целом хорошо для БДНФ.
Справа на рисунке – группа, которая тренит регулярно.
Слева тоже тренит, но под музыку, где твое тело и есть музыкальный инструмент. То есть – это танец (28).
Иногда умиляет, что многие мужчины считают это чем-то женским, и их предрассудки сливают потенциально самый мощный естественный механизм нейропластичности и безопасного самовыражения. Если мужчина на Кавказе танцует лезгинку он же не становится женственным. Или какая-нибудь новозеландская хакка? Да там тестостерона больше, чем в «мужском» футболе. Еще и танцевать часто приходится с женщинами, фу, не по-мужски))
Это тема отдельного разговора, уходить в культуру и стереотипы сейчас не тянет. Пруфы по самому топ спорту для нейропластичности привел – решать уже тебе (29, 30, 31).
Добавки
Тут ты ожидаешь про грибы снова? Но нет! Кишечник) (32, 33, 34). Его иногда называют вторым мозгом, так как в нем 150 млн нейронов, это почти как у твоего кота. И эти нейроны активно взаимодействуют с микробиотой, бактериями в твоем кишечнике. И уже дальше связываются и с нейронами в мозге. И есть связь, что плохая работа кишечника = ты чуть депрессивное, менее внимателен и меньше скорость обучаемости, что косвенно BDNF.
Наиболее простое решение – добавить ферментированные продукты/напитки. Бери иногда кефир, в общем.
Есть работы и по чаю / кофе (35, 36). Кофе нерастворимый, если что. Эти напитки в адекватных количествах тоже работают в рост BDNF + дают антидепрессивный эффект. И кстати! Чаи бывают ферментированные и полуферментированные: улун, пуэр, красный чай. Поэтому эффект и от улучшения в работе кишечника и от прямого действия на мозг.
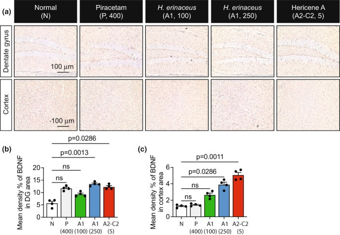
А вот по ежовику, тема грибов, информация противоречивая. Смысле он очень полезен для ускорения обучения, но не факт, что эффект зависит от BDNF. В одной публикации на мышах, животным просто выключили TrkB, рецептор к BDNF, и ежовик все равно поднимал нейропластичность (37, 38, 39, 40). Так что польза есть, но точный механизм не совсем понятен.
Дальше кратко на экране:
— Куркумин + пиперин (41, 42, 43). Обычно изучается в контексте снижения воспаления, но воспаление в ЦНС – это плохой фактор для нейрогенеза. Поэтому куркумин косвенно тащит и интеллект. Принимать его следует вместе с пиперином и после еды.
— Коэнзим Q10 (49).
Итог:
Хочешь БДНФ? Это не просто ЗОЖ
— Не просто пробежки, а взрывная интенсивная нагрузка вперемешку с танцами.
— Не просто слушать музыку, а петь или играть
— Не как можно выше тестостерон, а середина-верх.
— Из добавок: Куркумин, Пробиотики, Чаи, Витамины. Последние, мы, кстати, производим)
Смысла в самом бднф мало, если его некуда направить. Типо ты подогнал лучших архитекторов, строителей, топовые материалы и все такие стоят и ждут, что сейчас будем Бурдж Халифу строить, но лишь укрепляем старые постройки, что тоже неплохо, но не то, что ты желаешь. Поэтому этот выпуск я сделал как фундамент для следующего – «Почему ты живешь не так как хочешь».
И там будем разбирать, что же накидывать в это «окно пластичности» в плане психических изменений.
Надеюсь, выпуск был полезен! Удачи и до скорого!





